유데미 스타터스 유니티 개발자 1기 취업 부트캠프 - 2주차(기획)
기획 : 시스템 기획부터 펑션트리까지
* 가상현실 교육콘텐츠 인터페이스의 어포던스 유형
인터페이스 – input, output
인지적 : 사용자에게 일어날 일을 인지할 수 있게 하는 디자인
기능적 : 사용자에 의해 통제/제어에 따른 반응을 행동을 유인하는 디자인
물리적 : 신체적 행동할 때 사용자를 돕는 디자인 ex) 당기시오
감각적 : 사용자가 직감적으로 느낄 수 있는 디자인 ex) 예뻐지기 위한 노력
(학습적) : 현실 적용, 학습자가 얼마나 수용 했는지 - 자신감 갖고 해(틀려도 괜찮아)
* 황효현 교수님의 콘텐츠 기획의 기초 내용 중
시스템 기획 vs 콘텐츠 기획
시스템 기획 - 게임 내적 구성요소(재미)
ex) 시나리오, 설정, 레벨(맵), 캐릭터
게임 콘텐츠 - 기초 구조 및 동작원리
ex) 캐릭터가 지능형, 체력형, 아이템형으로 나뉨
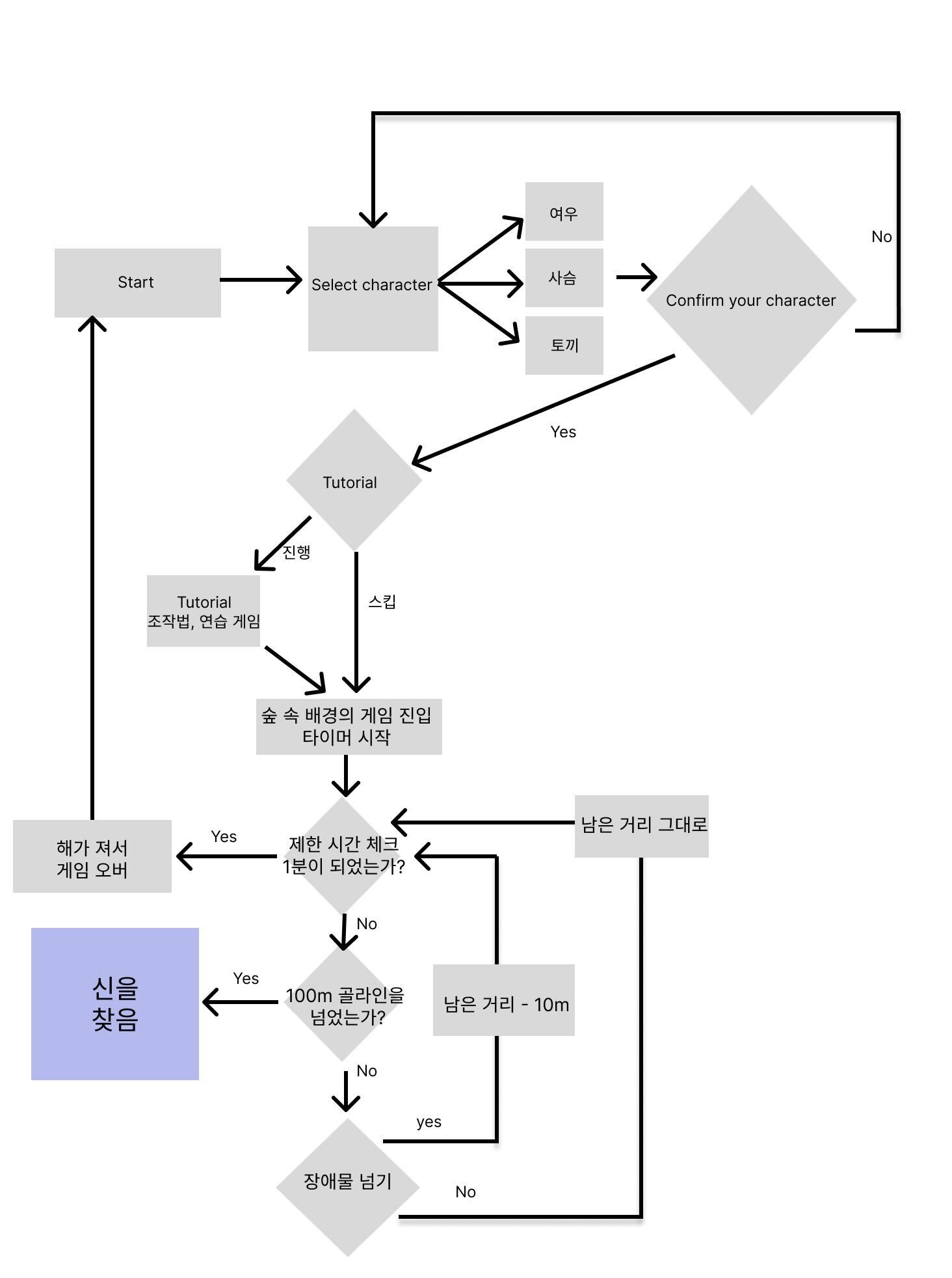
플로우 차트 그려보기
플로우 차트 : 서비스 개발 과정에서 이해관계자가 서로 이해하기 위해 서비스와 기능 위주로 작성하는 구조도
스토리라인
** 우연히 인간의 땅에 내려온 신이 숲을 산책하던 중, 잘 가꿔진 숲을 보고 이 숲을 관리한 짐승들에게 선물을 주기로 했습니다.
신은 숲에 사는 모든 동물에게 이 소식을 전하고, 해가 지기 전에 가장 먼저 신이 있는 곳을 찾아오는 동물들에게 포상을 하기로 했습니다.
숲에 숨어 있는 신을 찾아주세요.
** 황효현 교수님 강의 중 ppt 내용

플랫폼형 게임으로 동물 캐릭터를 선택하여 제한시간 내에 장애물을 피하고 100m 골라인을 넘으면 신을 찾는 게임의 플로우 차트이다.
펑션트리
펑션트리 : 시스템 기능 간의 종속성을 보여주는 다이어그램

위는 이 주간 만든 역사교육 메타버스의 펑션트리의 내용을 캡쳐한 사진이다.
피그마


위 두 사진은 역사교육 메타버스의 펑션트리의 내용을 기반으로 간단한 애니메이션으로 나타낸 것이다.
한 주 후기
이번 주는 기획의 실습적인 부분 위주로 교육을 들었던 것 같다. 지난 주는 시장 조사와 경쟁자 조사 그리고 사용자 분석을 통하여 우리가 제공할 서비스의 틀을 만들었다면 이번 주는 그것들을 구체화하여 세세하게 글로 작성(펑션트리)하고 프로토타입으로 보여주는 작업(피그마로 제작)까지 했다.
우리조는 지난 주부터 마지막 결과물까지 오면서 기획 방향을 총 4번정도 바꿨던 것 같다. 처음 아이디어는 재난 상황에 대피하는 안전교육이었다가 한국사 교육으로 바뀌고 또 한국사 교육 내에서도 스토리 모드로 표현하여 시뮬레이션 형식으로 하다가 퍼즐 게임을 메인으로 역사 교육을 하는 것으로 바꾸고 또 스토리 모드와 퍼즐을 합쳤다가 마지막엔 각 챕터별로 퀘스트를 진행하고 그 퀘스트 안에 미니게임을 만들어서 각 챕터 진행 후에는 역사적 사실을 알려주는 방식으로 바뀌었다. 글만 봐도 어지럽고 무슨 말인지 이해가 어려운 만큼 다사다난 했던 것 같다. 조원 간의 의견 대립이 있었는데 그것을 조율하고 또 다시 아이디어를 내는 과정이 꽤나 재밌었다. 결과물이 어느정도 만들어지는 게 보여서 끝까지 마무리 할 수 있었다. 이번에 의견 대립이 있을 때 그냥 말로 표현하는 식으로 내 주장을 펼쳤는데 다음 번엔 각 입장의 예시를 찾아서 비교하여 우리 과제에서 어떤 식으로 표현하는 게 좋은 지 상의하는 식으로 해봐야겠다.
이번 주로 기획 수업이 마무리되는데 나중에 같이 일하게 될 기획자의 입장을 조금이나마 이해할 수 있게 되지 않을까 하는 생각이 들었다. 기획을 교육해주신 담당 교수님과 보조 강사님이 보여주신 열정에 다들 으쌰으쌰 한 것 같다.
다음 주에는 개발 교육을 들어간다. 설렘 반 두려움 반인 마음이지만 다음 주에는 꼭 인간 스펀지가 되어서 강사님의 지식들을 흡수하고 체화해야겠다. 다음 주도 파이팅!
본 포스팅은 유데미-웅진씽크빅 취업 부트캠프 유니티 1기 과정 후기로 작성되었습니다.